EC机器人磁编(60,61,62,63)报警处理
1 磁编码器结构组成
磁编码器组件结构由外磁编外壳,磁编支架,轴承,磁环,磁编,轴,压片组成。磁编码器线是黑色,注意区分,如下图:

2 报警代码内容简介
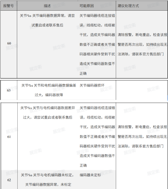
报警原因:报警60,61,62,63,是由于关节磁编码器异常引起的报警,第一种原因可能是磁编连接线断裂,挤压变形或者插头掉落引起的。第二种可能是关节磁编码器坏了,建议更换关节或者返厂维修。
1. 报警代码:60,关机编码器数据异常。
2. 报警代码:61,关节与电机编码器数据差异过大
3. 报警代码:62,关节编码器未标定
4. 报警代码:63,驱动器磁编与光编数据相差过大

现象描述:
现象1:机械臂持续报警60,无法消除
现象2:机械臂某个关节旋转到某个固定位置报警60
3. 排查步骤
3.1 工具准备
1. 内六角扳手一套(用于拆卸关节端盖)
2. 5.0套筒工具(用于拆卸螺柱)
3. 镊子(必要时用)
3.2 排查问题方法
步骤1:
机械臂关机断电,拆下报警关节端盖,检测磁编码器线缆是否脱落,以及线缆是否断裂或者被挤压变形。如果有上述情况,先重新插拔磁编线建议更换磁编线。如果无上述情况,请进行下一步排查。

步骤2:
按住刹车(下图中弹杆的位置),将此关节转动一定角度,然后机械臂上电,复位,若报警可以消除,此关节转动一定角度,任然报警 60,无法消除,则为磁编码器异常,需返厂维修,更换磁编码器。

步骤3:
检测磁编线缆端口是否被灰尘堵塞或者污染,如果有,拔下磁编端子,清理灰尘,重新插回端子,机械臂开机重启,检测机械臂是否还有报警。